+86 134 0021 8776
sales@polariscircuit.com
News
01 Apr. 04, 2023
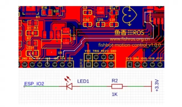
How to control the LED light switch?
Learn More
02 Apr. 04, 2023
Flexural and reliability of flexible pcbs
03 Mar. 29, 2023
PCB circuit board production process
04 Mar. 24, 2023
PCB hole resistance problem
Navigation
Contact Us
Floor 9, Aupu building, No. 395 XinShi North Road, Shijiazhuang Hebei, China
Request a Quote